四相移相键控
本页面主要介绍四相移相键控的定义、性质和解调方式
定义
四相移相键控(QPSK)又名四进制移相键控,该信号的正弦载波有 4 个可能的离散相 位状态,每个载波相位携带 2 个二进制符号,其信号表示式为
\(T_{\mathrm{s}}\) 为四进制符号间隔,\(\theta_i(i=1,2,3,4)\) 为正弦载波的相位,有 4 种可能状态。
若 \(\theta_i=(i-1)\frac\pi2\),则 \(\theta_i\) 为 0、\(\frac\pi2\)、\(\pi\)、\(\frac32\pi\),此初始相位为 0 的 QPSK 信号的矢量图示于下图 (a) 所示:
若 \(\theta_i=(2i-1)\frac\pi4\),则 \(\theta_\mathrm{i}\) 为 \(\pi/4\)、\(3\pi/4\)、\(5\pi/4\)、\(7\pi/4\),此初始相位为 \(\pi/4\) 的 QPSK 信号的矢量图示与下图 (b) 所示。

下面,着重分析图 (b) 的 QPSK 信号的产生及其解调。
将信号表示式写成
若 \(\theta_i\) 为 \(\pi/4\)、\(3\pi/4\)、\(5\pi/4\)、\(7\pi/4\),则
于是,信号表示式可写成
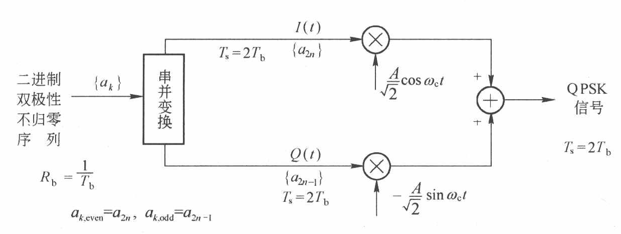
根据上式可得到下图所示的正交调制框图。

信息速率为 \(R_\mathrm{b}\) 的二进制序列 \(\{a_k\}\) (取值为 +1 或 -1),串并变换后分成两路速率减半的二进制序列,得到基带信号波形 \(I(t)\) 及 \(Q(t)\),这两路码元在时间上是对齐的,称这两支路为同相支路及正交支路,将它们分别对正交载波 \(\cos\omega_{\mathrm{c}}t\) 及 \(-\sin\omega_{\mathrm{c}}t\) 进行 2PSK 调制,再将这两支路的 2PSK 信号相加即可得到 QPSK 信号。
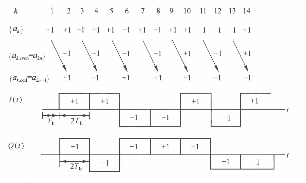
串并变换示例如下:

将二进制序列进行串并变换,其实质是完成二进制与四进制符号的变换,称并行支路所对应的每一对比特 \(a_{2n}\) 及 \(a_{2n-1}\) 为双比特码元,其符号间隔为四进制符号间隔(\(T_s=2T_{\mathrm{b}}\)),每一组双比特码元与四进制符号之一相对应,而每个四进制符号 \((i=1,2,3,4)\) 又与 QPSK 信号的载波相位 \(\theta_i\) 相对应,称 QPSK 的载波相位 \(\theta_i\) 与它所携带的双比特码元之间的关系为相位逻辑关系。用上述正交调制法所产生的QPSK的相位逻辑关系可通过下表作进一步解释。
| 四进制码 | 双比特码 | 载波相位 \(\theta_i\) |
|---|---|---|
| 0 | 0 0 | \(\dfrac{\pi}{4}\) |
| 1 | 1 0 | \(\dfrac{3 \pi}{4}\) |
| 2 | 1 1 | \(\dfrac{5 \pi}{4}\) |
| 3 | 0 1 | \(\dfrac{7 \pi}{4}\) |
QPSK的载波相位与双比特码之间的关系正好符合格雷码的相位逻辑,即相邻四进制符号所对应的双比特码之间仅相差一个二进制符号。
采用格雷码的相位逻辑的优点是:若QPSK信号在信道传输中受到加性噪声干扰,在噪声不太大时,接收到的载波相位有可能接近相邻的载波相位,在解调时,会发生错判为相邻四进制符号的现象,在从四进制符号译为双比特二进制码时,若采用格雷码逻辑关系,则在两个比特符号中仅错一个比特符号,这样可减小误比特率,所以希望QPSK的相位逻辑符合格雷编码的关系。
性质
功率谱密度
由于 QPSK 信号是由两正交载波的 2PSK 线性叠加而成,所以 QPSK 信号的平均功率谱密度是同相支路及正交支路 2PSK 信号平均功率谱密度的线性叠加。
由 2PSK 的功率谱推导过程可知,2PSK 信号的平均功率谱密度公式为
假设 QPSK 与 2PSK 的信息速率及发送信号平均功率均一致,则 QPSK 信号每个支路的PSK 信号的振幅为 \(\frac A{\sqrt{2}}\),符号间隔 \(T_{\mathrm{s} }= 2T_{\mathrm{b} }\),QPSK 的总功率谱是两支路功率谱之和,于是,得到 QPSK 功率谱为
可以画出 2PSK 信号及 QPSK 信号的平均功率谱密度图,如下图所示。

在 2PSK 及 QPSK 的二进制信息速率相同时,QPSK 信号的平均功率谱密度的主瓣宽度是 2PSK 平均功率谱主瓣宽度的一半。
解调
相干解调

在加性白高斯噪声干扰的信道条件下,利用匹配滤波器或相关解调器进行 QPSK 的解调,上图为 QPSK 最佳接收框图。
由于 QPSK 信号可看为同相及正交支路 2PSK 的叠加,所以在解调时可对两路信号分别进行 2PSK 的解调,然后进行并串变换,得到所传输的数据。
计算 QPSK 解调的误比特率有两种方法:一是先计算误符率(平均错判四进制符号的概率),然后再根据误符率计算从四进制符号译为二进制符号的误比特率;另一计算方法是沿用 2PSK 匹配滤波器解调的误比特率计算公式。下面,采用第二种方法来进行计算。
在加性白高斯噪声信道条件下,2PSK 最佳接收的平均误比特率为
对于 QPSK 而言,在 QPSK 与 2PSK 的输入二进制信息速率相同,二者的发送功率相同,加性噪声的单边功率谱密度 \(N_{\mathrm{o}}\) 相同的条件下,QPSK 与 2PSK 的平均误比特率是相同的,说明如下。
在给定二进制信息速率的条件下,QPSK 的同相支路及正交支路的四进制符号速率是二进制信息速率的一半,即 \(T_{\mathrm{s}}=2T_{\mathrm{b}}\)。在给定信号总发送功率的条件下,QPSK 同相支路或正交支路的信号功率是总发送功率的一半。于是,得到 I 支路及 Q 支路的平均错判概率为
其中 \(E_\mathrm{b}=\frac{A^{2}}2T_\mathrm{b}\),是平均比特能量。
由于 QPSK 发端信源输出的二进制符号“1”和“0”等概出现,二进制码元经串并变换后在同相支路及正交支路也是等概分布的,所以在收端的同相及正交支路解调的输出经并串变换后的数据,其总的平均误比特率与 I 支路或 Q 支路的平均误判概率是相同的,即
其中,\(P_{\mathrm{l}}\) 及\(P_{\mathrm{Q}}\)分别是总的二进制码元出现在 I 支路或 Q 支路的概率,\(P_{\mathrm{I}}=P_{\mathrm{Q}}=\frac{1}{2}\),因而 QPSK 的平均误比特率为
理想限带条件
在理想限带及加性白高斯噪声信道条件下的 QPSK 最佳频带传输系统的框图如下图所示,它在实际限带通信系统中获广泛应用。

若发端信源的“1”和“0”等概率出现,其最佳接收的平均误比特率为
综上所述,将 QPSK 与 2PSK 相比较,在两者的信息速率、信号发送功率、噪声功率谱密度相同的条件下,QPSK 与 2PSK 的平均误比特率是相同的,而 QPSK 的功率谱主瓣宽度比 2PSK 的窄一半。